風管耐火性檢測報告是強制檢測嗎
在建筑領域,風管作為通風系統的重要組成部分,其耐火性對于建筑的安全性和穩定性具有重要意義。為了確保風管的耐火性能符合要求,需要對風管耐火性進行檢測。那么風管耐火性檢測報告是強制的嗎?本文將為大家詳細介紹,并附上正規風管耐火性檢測報告。
風管耐火性檢測報告是強制檢測嗎
首先,不同國家和地區對于風管耐火性檢測的規定和要求可能有所不同。一般來說,建筑防火規范和相關的建筑設計規范會對風管的耐火性能提出具體的要求,包括耐火極限、耐火等級等指標。在一些國家和地區,這些規定是強制性的,意味著風管必須符合相應的耐火性能標準,并且需要進行相應的耐火性檢測,以獲取合格的檢測報告。
其次,即使在沒有明確法律法規要求的情況下,風管耐火性檢測報告也是非常重要的。耐火性檢測報告可以為建筑設計和施工提供科學依據,確保風管在火災條件下的安全性能,提高建筑的整體防火等級。此外,對于一些高層建筑、商業綜合體等大型工程項目,通常也會在設計和施工階段要求對風管進行耐火性檢測,以確保建筑的整體安全性。
總的來說,雖然風管耐火性檢測報告可能在某些地區并非強制性要求,但是考慮到建筑防火安全的重要性,以及耐火性檢測報告對于建筑設計和施工的重要意義,建議在實際工程中,對風管進行耐火性檢測,并獲取合格的檢測報告,以確保建筑的整體防火安全。同時,建議在進行相關工程前,咨詢當地的建筑設計規范和防火規范,以了解具體的要求和規定。
風管耐火性檢測報告
風管耐火性檢測報告一般由專業第三方檢測機構出具,如老牌國家級檢測單位中鋼國檢,是質檢總局首批批準成立的第三方公正性技術檢驗機構,1985年經由質量技術監督局批準設立金屬制品質量監督檢驗中心?,F擁有檢測資質認定授權證書CAL、檢驗機構資質認定證書CMA、實驗室認可證書CNAS、國際實驗室認可合作組織ILAC、橋隧專項、特種設備檢驗檢測資質、安全生產檢測檢驗機構資質等證書。目前已經深耕行業近40年,在行業內享有良好的聲譽,很多單位指定要中鋼國檢出具的檢測報告。
中鋼國檢作為老牌風管檢測機構,服務行業近40年,其擁有非常豐富的風管檢測經驗,下面就是某單位委托中鋼國檢做的風管耐火性檢測,詳細內容如下:
工程部位:站臺層,設備層,站廳層
樣品名稱:鎂鋼耐火復合風管
規格型號:A管: (1000x500) mm,B管(1000x250) mm
樣品數量:板材1塊,A管、B管各5根
檢測類別:委托檢測
檢測標準依據:1.GBT 9978.1-2008《建筑構件耐火試驗方法第1部分:通用要求》;
2.GB/T 5464-2010《建筑材料不燃性試驗方法》;
3.GB/T 14402-2007《建筑材料及制品的燃燒性能燃燒熱值的測定》。
判定依據:1.GB 8624-2012《建筑材料及制品燃燒性能分級》;
2.客戶要求。
檢測項目:1.耐火極限,2.燃燒性能:不燃性,3.燃燒性能:燃燒總熱值PCS.
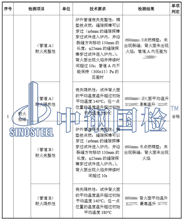
檢測項目結果:

檢測結論:送檢樣品所檢項目符合1.GB 8624-2012標準中燃燒性能A1級(平板狀建筑材料及制品要求)及客戶要求。
以上就是中鋼國檢根據客戶委托的樣品檢測項目結果,出具的風管耐火檢測報告,報告加蓋了相關資質印章,具備法律效力,在中鋼國檢官網和國家質量監督總局均線上可查,全國認可,用途廣泛。
綜上,風管耐火性檢測報告是有些是有強制要求的,其對于確保建筑的安全性和穩定性具有重要意義。通過進行風管耐火性檢測并出具相應的檢測報告,可以評估風管的耐火性能是否符合要求,為建筑的設計和施工提供參考依據,提高建筑的整體質量。中鋼國檢是專業第三方檢測機構,提供風管全面檢測服務,并且中鋼國檢檢測服務覆蓋全國,各個地區客戶可就近選擇檢測站和實驗室。同時,中鋼國檢支持郵寄、上門取樣和現場檢測等多個送檢方式,線上委托,檢測方便快捷,一般3-7天即可出具正規檢測報告。若您有風管或其他檢測需求,均可隨時咨詢中鋼國檢,與工程師溝通具體的檢測樣品及檢測項目指標,并獲取優惠報價。
中鋼國檢(中鋼集團鄭州金屬制品研究院股份有限公司),是國家質檢總局首批批準成立的第三方公正性技術檢驗機構?,F擁有CAL、CMA、CNAS、ILAC、SCS等資質證書,全國10家分公司,各省市都有辦事處,檢測業務涵蓋:金屬、高分子材料、建筑材料、鐵路公路橋梁隧道工程、地基樁基工程、人防工程、無損檢測等。
如果您對檢測感興趣或者有疑問,歡迎撥打工程師電話17637196615(張工)或者點擊“在線咨詢”,工程師將為您提供詳細的解答、周到的服務。

